2022-04-15 廣州接點
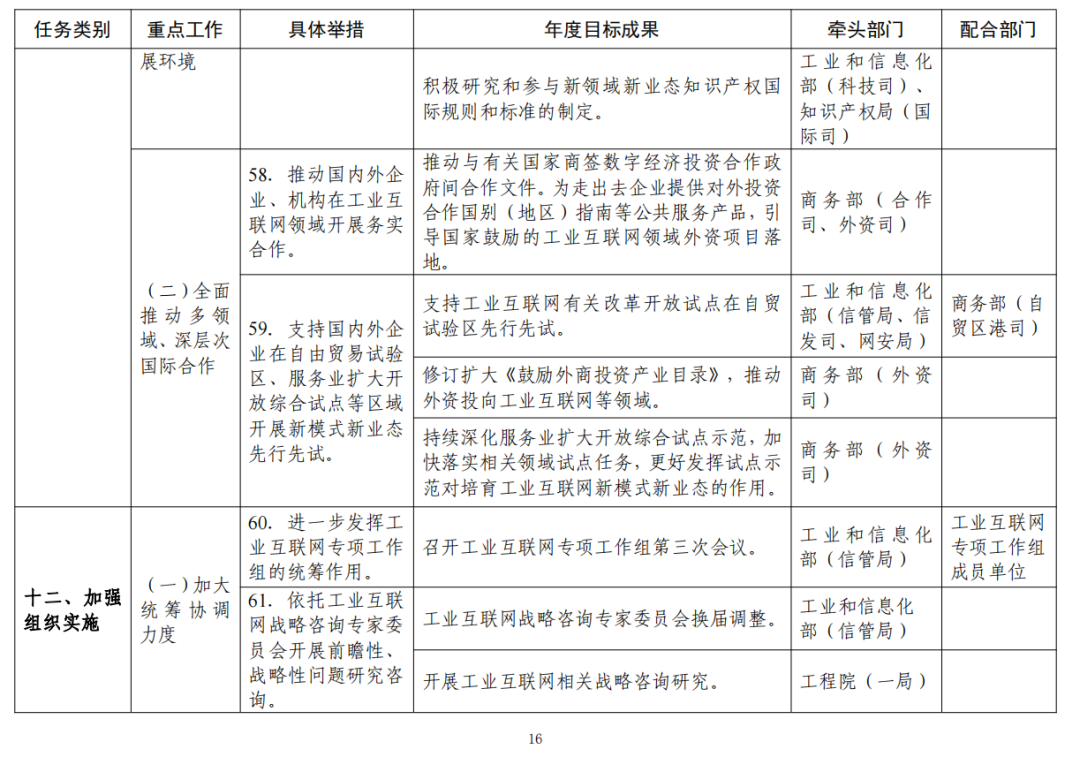
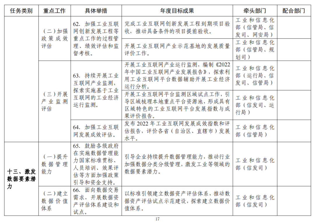
工信部網站13日消息,工信部印發《工業互聯網專項工作組2022年工作計劃》。其中提出,將建設工業互聯網大數據中心體系。持續完善國家工業互聯網大數據中心建設,統籌推進區域和行業分中心建設。基本完成重慶、山東、浙江、遼寧、江蘇、廣東等國家工業互聯網大數據中心區域分中心建設。

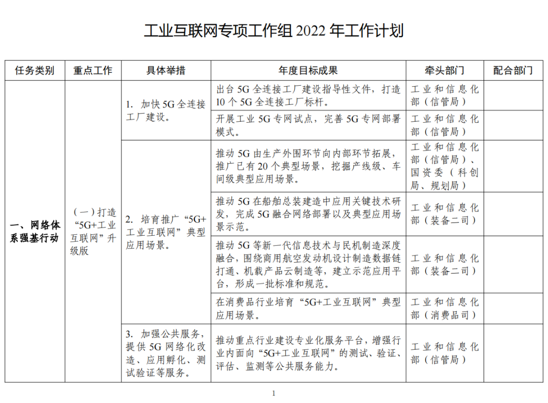
《計劃》要求,打造“5G+工業互聯網”升級版:加快5G全連接工廠建設,出臺5G全連接工廠建設指導性文件,打造10個5G全連接工廠標桿,開展工業5G專網試點,完善5G專網部署模式;培育推廣“5G+工業互聯網”典型應用場景,在消費品行業培育“5G+工業互聯網”典型應用場景。

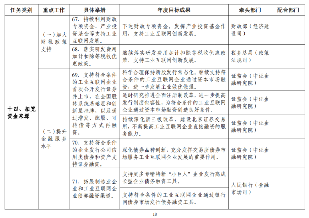
《計劃》指出,支持符合條件的工業互聯網企業首次公開發行證券并上市,在全國股轉系統基礎層和創新層掛牌,以及通過增發、配股、可轉債等方式再融資。支持符合條件的企業發行公司信用類債券和資產支持證券融資。支持符合條件的企業發行公司信用類債券和資產支持證券融資。





















